遭受疫情反复折腾达两年多之久,今次交通运输部所发布的第六版防控指南,直接关联着每一个人的出行,不管是乘坐公交地铁,抑或是搭乘网约车、长途大巴,均增添了诸多新的规矩。尤其是针对中高风险地区的管控举措,以及进京时的严格查验要求,这些变化值得你耗费两分钟时间去弄明白。
道路客运有了新红线
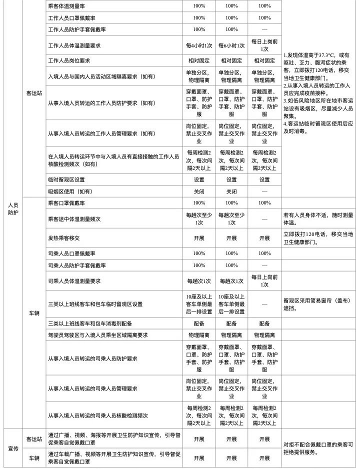
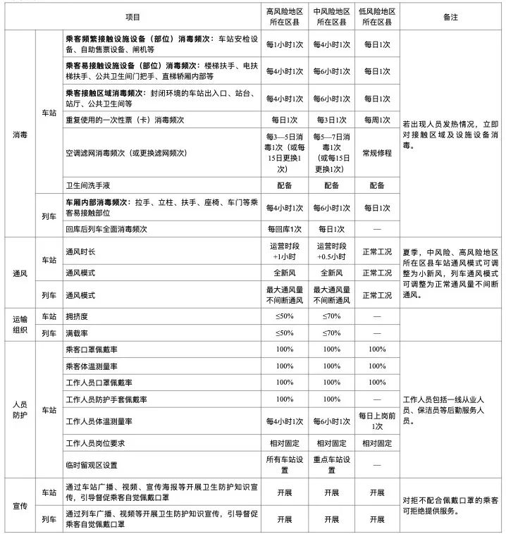
改版后的指南针对道路客运的管控更为精细,当下只要起讫之地或者中途停靠站点之中有一处处于中高风险区域,那么整个行程就必须依照最高风险等级去实施防疫举措,这表明你有可能在上车之前就得拿出核酸检测阴性证明,即便仅仅是路过那个区域。
更为严格的是,在原则方面,进出处于中高风险地区状态的各个县级行政区的道路客运服务,均已被暂停。那些途径这些特定区域的班线,必须实施“点对点”的运输方式,绝对不允许在存在风险的区域进行上下客操作。包车业务同样受到极为严格的限制,想要从这些地方通过包车的方式出去,基本上是无法实现的了。
进京管控再加码
对于那些有着进京需求的人而言,新规所产生的影响是最为直接的。只要始发地市出现了一例以及以上的本土新冠病毒感染者,那么进京的道路客运班线以及包车备案业务便会马上暂停。这个呈现出一票否决态势的门槛是相当高的。
乘坐进京班线的旅客,在其他地区时,现在必须接受“北京健康宝”的严格查验,这就意味着在出发之前,就得提前注册好,并且检查好,不然的话,很可能到了车站才发现上不了车,从而白白耽误行程。
城市公交地铁灵活调整
处于城市范畴内乘坐公交以及地铁时,防控形式也演变成更具灵活性。针对中高风险区域所在的城市,跨城公交出行服务从原则层面来讲会被予以暂停。而途径这些区域的公交路线则会施行“甩站”运作,也就是说直接越过风险区域的站点而不停靠。
地铁于这方面也是那般情形,会针对途经中高风险地区的线路施行甩站举措。你或许会陡然发觉平日里上下车的站点临时性封闭了,列车迅猛地呼啸着驶过。这般动态性的调整虽说给出行造成了不便,可是能够在最大程度上削减人员聚集以及交叉感染所带来的风险。
出租网约车也不松懈
出租车以及网约车,作为处于流动状态的“小空间”,其防控要求亦是同样进行了升级,司机需要在整个行程中佩戴口罩,车辆也会加大消毒的频次,特别是门把手、座椅这些乘客常常会接触到的部位,要是乘客没有佩戴口罩,那么司机有权力拒绝为其提供运输服务。
针对存在本土疫情的城市而言,巡游出租车以及网约车极有可能会被加以限制从而无法开展跨城服务。要是你计划乘坐长途车前往外地,那么最好预先向平台或者当地交通部门进行确认并弄明白,千万别到了即将出发之时才发觉政策是不予以准许的。
水路客运同步收紧
新版指南对水路客运站以及船舶实施严格管控,乘客上下船时需进行测温、查码操作,某些航线或许会要求提供核酸检测证明,客舱通风消毒的频次有所增多,载客率也有可能依照风险等级予以调整。
特别是于某些旅游城市而言,若当地出现疫情,水路客运航线或许会随时作调整或者停航处理。要是准备乘船出游,非得密切留意目的地的最新防疫通告,以防到了码头才发觉停航,进而打乱整个旅行计划。
共享单车租车要留心
看起来风险相对较低的互联网租赁自行车以及汽车租赁,然而新指南并未予以放松,共享单车企业会提升车辆把手、车座的消毒频率,尤其是在医院、交通枢纽等重点区域的周边,当用户扫码骑行之际,最好也能够随身携带一包湿巾进行简单擦拭。
在汽车租赁那里,租车的门店会针对车辆搞彻底的消毒,租车的人同样得配合去查验健康码以及行程卡。要是打算跨省把车还回去,那就一定要预先去知晓目的地城市的防疫政策,防止因风险等级出现变化致使还车碰到困难甚至被隔离。
于这第六版指南之中,哪款新规对你平常的出行所产生的影响最为显著呢?究竟是进京实施的管控措施,还是出现的甩站绕行状况呀?欢迎在评论区域讲述一下与此相关你所真真切切碰到的实际情形,倘若感觉具备一定用处的话也恳请点个赞并且分享给更多那些会有外出需求的朋友。






