6月的第一天,河北好些个城市一同调整交通出行方面的举措,限行有变动,公交有变动,机场班车也有变动,稍微不留意就兴许会被扣分或者多花些钱,这份实用的指南能帮你梳理清楚全部的关键要点。
限行版图三城重启京津有别
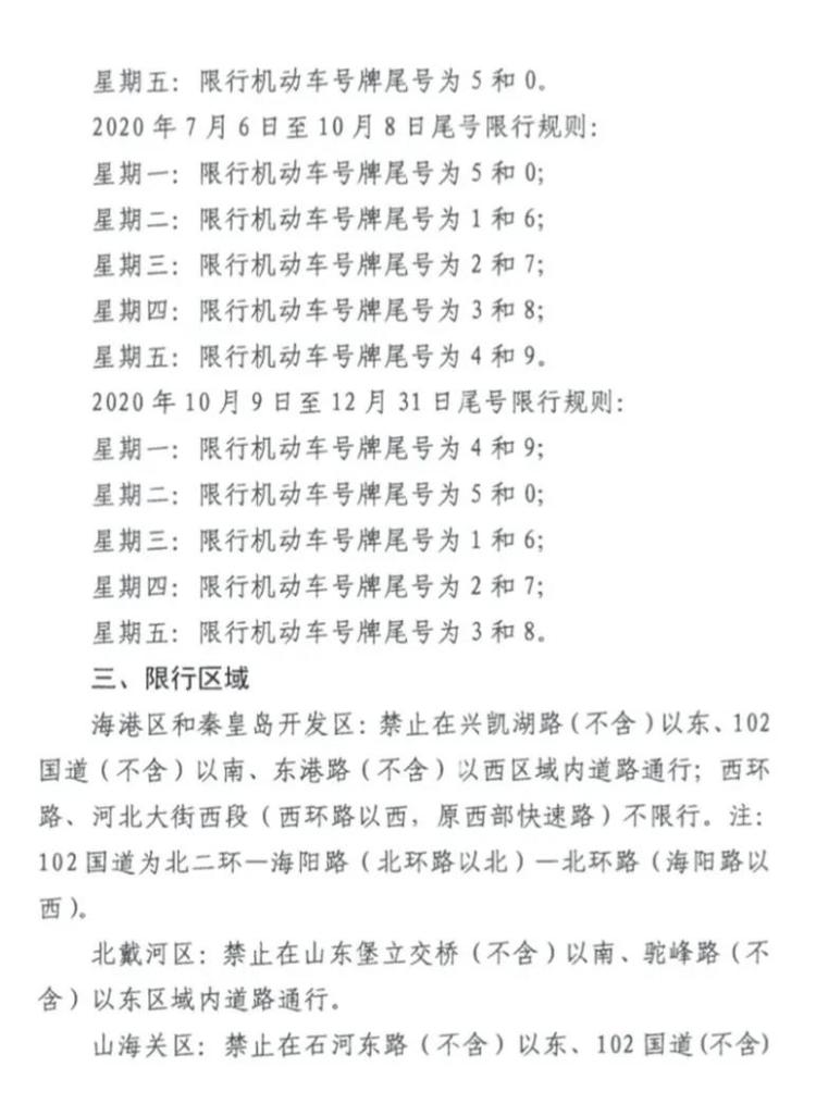
5月6日时,石家庄率先恢复了限行,之后,6月1日,秦皇岛紧接着重启了尾号限行。当下,河北省内,唯有石家庄与秦皇岛这两市呈现常态化限行状态,其余城市暂时都没有进行跟进。6月1日起,北京恢复了限行,而天津还没有发布相关的通知。
河北石家庄限行的时间是在工作日的时段,也就是从7时开始一直到20时结束,秦皇岛限行时间却是从7时起至19时截止。这两个城市对于尾号呈现为字母的车牌,采用了不一样的处理方式,石家庄以及秦皇岛是按照最后一位数字来进行计算的,然而北京却是按照0来进行管理的。那些准备开车在京津之间往返的河北朋友需要格外留意,北京目前已经恢复了限行规定,天津暂时并没有实施限行措施。
沧州公交进入空调季票价上调
从6月1日开始,沧州市区里面的公交车会依照空调期的票价来执行,普通的线路是2元,901路以及909路是3元。要是使用沧州公交的普通卡,或者是河北一卡通卡,又或者是公交利客卡,能够享受9折优惠,另外还有二次免费换乘的政策。
微信、支付宝用户,按原价进行扣费,不参与换乘优惠活动。推荐下载“沧州行”云卡进行扫码乘车,不仅可以打9折,在推广期还能再优惠10%,并且同样能够享受二次免费换乘。经常乘坐公交的沧州市民,算过没有,使用云卡一个月能够省出一顿午饭钱。
邢台公交开空调加收一元防疫到位
据物价部门所定规则,邢台市的空调公交车自6月1日起全都进入开启空调状态,针对每人次额外收取1元的空调费用。天气正逐渐变得越发炎热,这笔资金将会在每年夏天进行收取,市民基本上都已明晰。
今年,邢台公交公司对防疫无比重视,所有车子的空调系统全面进行了消毒清洁,运行期间强制采用外循环模式,每一趟车回到场地之后通风时间不少于10分钟,每日全车消毒次数是4次以上,乘客全程都得戴着口罩,配合进行体温检测,这些举措能让市民乘坐车子的时候踏实一些。
廊坊23条公交线路延长运营时间
为了给复工复产的人员以及复课的学生提供便利,廊坊市区自6月1日起对大批公交线路的运营时间作出调整,1路、2路、3路等23条线路将首班统一调整至6时30分,末班延长至19时,另外,19路、25路的首班也是6时30分,末班是19时。
4路、10路等7条线路,其首班时间同样是6时30分,然而末班时间仅仅到18时40分。9路、24路等6条线路,它们的发车时间保持不变。廊坊公交的此次调整,其覆盖面极为广泛,不过不同线路的收车时间相差20分钟,乘客最好提前仔细查清楚,不要在站台白白空等。
石家庄机场班车加密至每小时一班
飞机起降数量回升之际,自6月1日起始,石家庄机场显著提升市区班车以及高铁摆渡车的发车频率。原本每3小时发车一次的安排,如今缩短至大约每1小时一趟,1号线体育馆线路的车次由每日5班急剧增加至17班,并且从机场返回市区的车辆,最晚在凌晨0时30分仍有运营。
二号线金圆大厦线,更是增至每日十九班 ,市区早班车,五时即发车 ,高铁摆渡车,晨起六时半,至晚九时半,每半小时一趟 ,所有班车,严格施行测温 、实名购票 、通风消毒 ,每趟任务完毕,皆需开窗通风三十分钟以上,赶早班飞机之旅客,终不再需提前三四个小时往机场奔波波折麻烦折腾了。
各地政策动态频繁建议订阅官方渠道
5月6日,石家庄实施限行,5月25日,秦皇岛发布通告,5月29日,北京传来消息,各地政策出台的时间差异或许仅为几天。当下,河北的其他城市尚无恢复限行的计划,然而,无人能够确保明天状态没有改变标点符号。
限行举措是由来各个地方的交管部门独立予以发布的,县以及市的相关政策有可能跟市区并不一样。沧州的公交票制,邢台的空调费用,廊坊的运营时间,石家庄的班车频次,这些方面的调整全部集中在6月1日实现落地。交通出行方面的信息变动是非常频繁的,仅仅依靠朋友圈进行转发是很容易遗漏掉关键细节的,建议直接去关注各个地方交警、公交集团、机场官方的微信公众号,那里才是最为准确的信源。
你身处的城市近来调整了哪些出行方面的规定,有没有因没瞧见通知而空跑一趟的经历,欢迎在评论区分享你的遭遇,好使更多朋友避开同样的坑,觉得这篇文章有益处的话,请点赞并且转发给身旁开车的朋友。





